Jump to content
Nieuw ChrisTrains Product nu beschikbaar: ChrisTrains Zes and Zces wagons I New ChrisTrains Product now available: ChrisTrains Zes and Zces wagons ×
  • 0

Create procedural platforms with expanded curbs


Question

 

Hello, good afternoon, after the solution of phase 1, about adding ramps to the procedural platforms, it is time for phase 2, based on the same as the previous one, but with expansion of the curbs, both one and both sides

 

The curious thing is how DoveTailGames has included it in the Developer template folder, when you open the blender the platform appears with two expanded curbs or something like that in black, without textures, I think

 

 

Here is the screenshot for the test:

 

image.thumb.png.4290dcdf761696161541195b2f77669d.png

13 answers to this question

Recommended Posts

  • 0

Old example.

After update TS1015,  placing a texture has been changed.

Add new texture as you normal do

  • 0
4 minutes ago, Sjef61 said:

Old example.

After update TS1015,  placing a texture has been changed.

Add new texture as you normal do

Ok, but how do I expand the curbs to achieve a result the same as the mesh in the capture?

  • 0
On 5/13/2024 at 8:44 PM, Ter160 said:

Ok, but how do I expand the curbs to achieve a result the same as the mesh in the capture?

Without an answer I will not be able to continue with this question

  • 0

ok..

 

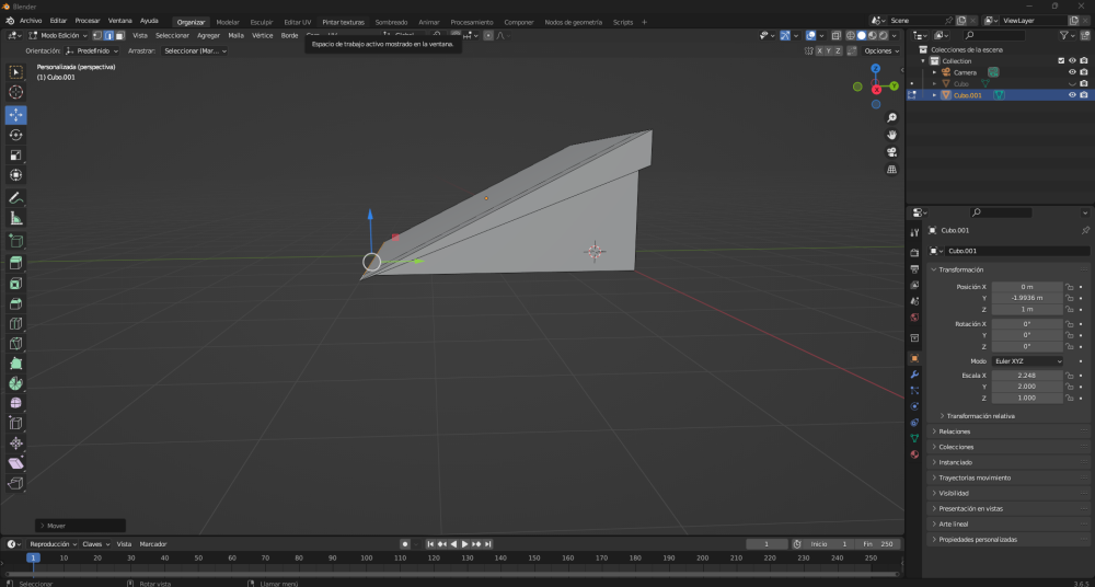
select the vertical face en then CTRL-R and enter

image.png.2a143e43bed659eef8f2ffd545d6dab7.png

 

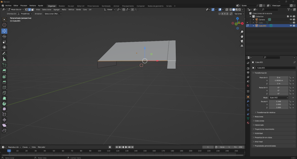
now selct the top face of the 2 faces you just created with ctrl_r then press E to extrude

 

image.png.6f3a8273eecd610ba6aa879f0f372645.png

 

now delete the front and back faces to keep it open. now you can experiment a bit with the measurements..

 

check also this youtube.. the guy use an older version of blender but it might help alot for the basics..

 

https://www.youtube.com/@tony3133

Edited by Rob_zeeland
  • 0
29 minuten geleden, Rob_zeeland zei:

ok..

 

select the vertical face en then CTRL-R and enter

 

now selct the top face of the 2 faces you just created with ctrl_r then press E to extrude

Ok, i will look

  • 0

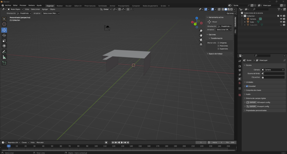
Result:

 

image.thumb.png.d1017702d7a08b3d892a9be777ba47f3.png

 

Now the problem is the ramp

 

image.thumb.png.df248b5005a53c376a90042dee5b7a0a.png

 

Result of the operation for ramp, the shape of the curb is wrong, once I went down the ramp to reach ground level

 

image.thumb.png.ac563773928e017cbb3c63247e199144.png

Create an account or sign in to comment

You need to be a member in order to leave a comment

Create an account

Sign up for a new account in our community. It's easy!

Register a new account

Sign in

Already have an account? Sign in here.

Sign In Now
Home
Activities
Sign In

Sign In



×
    Search In
×
×
  • Create New...

Important Information

We have placed cookies on your device to help make this website better. You can adjust your cookie settings, otherwise we'll assume you're okay to continue.Privacy Policy