Trophies and Medals Ter160 8 Posted September 8, 2020 Share Posted September 8, 2020 Hello good afternoon, I have been thinking for a long time that my light objects could have a transparent glass protector or simply a transparency for any of the blender 2.83 meshes, because I do not know how to do it for RW Link to comment https://simtogether.com/forums/topic/402-create-transparencies-like-protective-glass-for-luminaires-and-streetlights/ Share on other sites More sharing options...
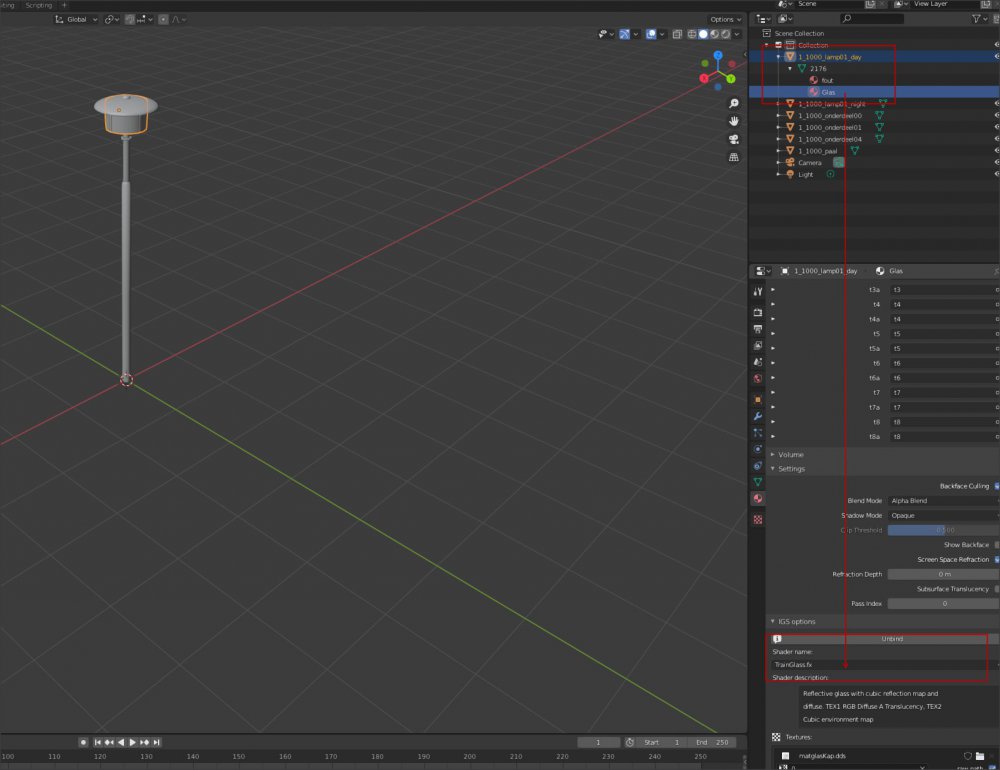
0 Trophies and Medals Sjef61 2,537 Posted September 8, 2020 Share Posted September 8, 2020 (edited) The object (orange) is a glass shade You make 2 glass shade's One Day and one Night The texture Day The texture Night Day glass Night glass Edited September 14, 2020 by Sjef61 1 Link to comment https://simtogether.com/forums/topic/402-create-transparencies-like-protective-glass-for-luminaires-and-streetlights/#findComment-1893 Share on other sites More sharing options...
0 Trophies and Medals Ter160 8 Posted September 8, 2020 Author Share Posted September 8, 2020 If I'm not mistaken, those two shadows one for the day and the other for the night are two cubes, right? I get lost, the best thing is to go step by step commenting Link to comment https://simtogether.com/forums/topic/402-create-transparencies-like-protective-glass-for-luminaires-and-streetlights/#findComment-1894 Share on other sites More sharing options...
0 Trophies and Medals Sjef61 2,537 Posted September 8, 2020 Share Posted September 8, 2020 Yes it are 2 objects one night object name is: 1_1000_lamp_night One day object name it : 1_1000_lamp_day Link to comment https://simtogether.com/forums/topic/402-create-transparencies-like-protective-glass-for-luminaires-and-streetlights/#findComment-1895 Share on other sites More sharing options...
0 Trophies and Medals Ter160 8 Posted September 8, 2020 Author Share Posted September 8, 2020 If I have not misunderstood, you have to place one shadow on top of the other and that's it, right? It would only be missing texturing, mapping, exporting to IGS, and from there with the blueprint to the RW Link to comment https://simtogether.com/forums/topic/402-create-transparencies-like-protective-glass-for-luminaires-and-streetlights/#findComment-1900 Share on other sites More sharing options...
0 Trophies and Medals Sjef61 2,537 Posted September 8, 2020 Share Posted September 8, 2020 You make one glass shade's object You clone it! You give one night and one day texture and shader Give both a name 1_1000_lamp_day 1_1000_lamp_night You select both fore export as igs So in the scenery blueprint you have only one igs file Can't make it easier Link to comment https://simtogether.com/forums/topic/402-create-transparencies-like-protective-glass-for-luminaires-and-streetlights/#findComment-1901 Share on other sites More sharing options...
0 Trophies and Medals Ter160 8 Posted September 8, 2020 Author Share Posted September 8, 2020 Ok, I'll see what I can do, anyway thanks Link to comment https://simtogether.com/forums/topic/402-create-transparencies-like-protective-glass-for-luminaires-and-streetlights/#findComment-1902 Share on other sites More sharing options...
0 Trophies and Medals Sjef61 2,537 Posted September 8, 2020 Share Posted September 8, 2020 23 minuten geleden, Ter160 zei: Ok, I'll see what I can do, anyway thanks You are welcome.. Link to comment https://simtogether.com/forums/topic/402-create-transparencies-like-protective-glass-for-luminaires-and-streetlights/#findComment-1903 Share on other sites More sharing options...
0 Trophies and Medals Ter160 8 Posted September 9, 2020 Author Share Posted September 9, 2020 It doesn't matter which piece or pieces of the meshes available in blender 2.83, always use for transparency, two of the same are required, one during the day and one at night, right? Link to comment https://simtogether.com/forums/topic/402-create-transparencies-like-protective-glass-for-luminaires-and-streetlights/#findComment-1906 Share on other sites More sharing options...
0 Trophies and Medals Sjef61 2,537 Posted September 9, 2020 Share Posted September 9, 2020 1_1000_lamp_day = >TS2020 show object with that name at daytime (TexDif) Other object hidden 1_1000_lamp_night = >TS2020 show object with that name at night (AttAtex) Other object hidden Link to comment https://simtogether.com/forums/topic/402-create-transparencies-like-protective-glass-for-luminaires-and-streetlights/#findComment-1907 Share on other sites More sharing options...
0 Trophies and Medals Ter160 8 Posted September 9, 2020 Author Share Posted September 9, 2020 I only duplicate one piece to have two and that it is placed inside the other to later do the rest of the operations, right? Link to comment https://simtogether.com/forums/topic/402-create-transparencies-like-protective-glass-for-luminaires-and-streetlights/#findComment-1908 Share on other sites More sharing options...
0 Trophies and Medals Sjef61 2,537 Posted September 9, 2020 Share Posted September 9, 2020 Yes, the 2 object are both on the same position and stay there as named above. Link to comment https://simtogether.com/forums/topic/402-create-transparencies-like-protective-glass-for-luminaires-and-streetlights/#findComment-1909 Share on other sites More sharing options...
Question
Ter160 8
Hello good afternoon, I have been thinking for a long time that my light objects could have a transparent glass protector or simply a transparency for any of the blender 2.83 meshes, because I do not know how to do it for RW
Link to comment
https://simtogether.com/forums/topic/402-create-transparencies-like-protective-glass-for-luminaires-and-streetlights/Share on other sites
11 answers to this question
Recommended Posts
Create an account or sign in to comment
You need to be a member in order to leave a comment
Create an account
Sign up for a new account in our community. It's easy!
Register a new accountSign in
Already have an account? Sign in here.
Sign In Now