Trophies and Medals Ter160 8 Posted September 14, 2020 Share Posted September 14, 2020 Hello, I have been thinking for a while that I need to put a glass and therefore I think that creating a transparent texture with Paint net would be the best solution instead of downloading transparent textures, crystals or glasses over the Internet Link to comment https://simtogether.com/forums/topic/412-create-transparent-texture-with-paintnet/ Share on other sites More sharing options...
0 Trophies and Medals Sjef61 2,537 Posted September 14, 2020 Share Posted September 14, 2020 (edited) Hi Ter160 It is the same question as you ask here https://simtogether.com/forums/topic/402-create-transparencies-like-protective-glass-for-luminaires-and-streetlights/#comment-1908 I just saw that I had used the wrong Day Glass picture there. I just adjusted it. This is the right picture for glass during the day You need two texture slots with the same texture with shader TrainGlassfx Edited September 14, 2020 by Sjef61 Link to comment https://simtogether.com/forums/topic/412-create-transparent-texture-with-paintnet/#findComment-1962 Share on other sites More sharing options...
0 Trophies and Medals Ter160 8 Posted September 14, 2020 Author Share Posted September 14, 2020 Do both textures have to have the same name or does it not matter? On the other hand I need to get clean transparent glass textures Link to comment https://simtogether.com/forums/topic/412-create-transparent-texture-with-paintnet/#findComment-1967 Share on other sites More sharing options...
0 Trophies and Medals Sjef61 2,537 Posted September 14, 2020 Share Posted September 14, 2020 The second texture is a dummy texture but must be exist. For transparent glass you can use a total black texture. That is 100% transparent With Photoshop you can adjust the transparency (Alpha Channel) 2 ready to use DDS glas texture examples 2 examples glas with alpha adjust.zip Use fore Glass Not compressed Alpha DDS Paint.net Link to comment https://simtogether.com/forums/topic/412-create-transparent-texture-with-paintnet/#findComment-1968 Share on other sites More sharing options...
0 Trophies and Medals Ter160 8 Posted September 14, 2020 Author Share Posted September 14, 2020 (edited) Ok,very thanks,I will look Edited September 14, 2020 by Ter160 Link to comment https://simtogether.com/forums/topic/412-create-transparent-texture-with-paintnet/#findComment-1969 Share on other sites More sharing options...
0 Trophies and Medals Ter160 8 Posted September 24, 2020 Author Share Posted September 24, 2020 I have a new problem,I need it explain with the Paint.net program Link to comment https://simtogether.com/forums/topic/412-create-transparent-texture-with-paintnet/#findComment-2142 Share on other sites More sharing options...
0 Trophies and Medals Sjef61 2,537 Posted September 24, 2020 Share Posted September 24, 2020 (edited) You make no transparent textures. you can only change the alpha channel to make it More or less transparent. The Type of shader does this. As explained earlier. Edited September 24, 2020 by Sjef61 Link to comment https://simtogether.com/forums/topic/412-create-transparent-texture-with-paintnet/#findComment-2143 Share on other sites More sharing options...
0 Trophies and Medals Ter160 8 Posted September 24, 2020 Author Share Posted September 24, 2020 If you told me that you can make glass transparency with Paint.net, right? Link to comment https://simtogether.com/forums/topic/412-create-transparent-texture-with-paintnet/#findComment-2144 Share on other sites More sharing options...
0 Trophies and Medals Sjef61 2,537 Posted September 24, 2020 Share Posted September 24, 2020 Zojuist, Ter160 zei: If you told me that you can make glass transparency with Paint.net, right? You DON"T make transparant glass with paint! Glass is a normal texture. Most Black or gray As I explaned it step by step here. https://simtogether.com/forums/topic/402-create-transparencies-like-protective-glass-for-luminaires-and-streetlights/#comment-1908 Link to comment https://simtogether.com/forums/topic/412-create-transparent-texture-with-paintnet/#findComment-2145 Share on other sites More sharing options...
0 Trophies and Medals Ter160 8 Posted September 24, 2020 Author Share Posted September 24, 2020 Well, I need to know if it is at least possible to obtain transparent glass textures and then export them to the .dds format Link to comment https://simtogether.com/forums/topic/412-create-transparent-texture-with-paintnet/#findComment-2146 Share on other sites More sharing options...
0 Trophies and Medals Sjef61 2,537 Posted September 24, 2020 Share Posted September 24, 2020 (edited) Only with Photoshop you can change the alpha channel to make it more or less transparant How to do that. Alpha maken.zip Don't no if paint.net can do that 6 minuten geleden, Ter160 zei: Well, I need to know if it is at least possible to obtain transparent glass textures and then export them to the .dds format Yes you can do that with paint.net But that's not for making glass Just select the part what must be transparant in TS and delete is. But jou wil not get glass..... Example Edited September 24, 2020 by Sjef61 Link to comment https://simtogether.com/forums/topic/412-create-transparent-texture-with-paintnet/#findComment-2147 Share on other sites More sharing options...
0 Trophies and Medals Ter160 8 Posted September 24, 2020 Author Share Posted September 24, 2020 It has to be with blender 2.83, I use 3dsmax very little at the moment Link to comment https://simtogether.com/forums/topic/412-create-transparent-texture-with-paintnet/#findComment-2148 Share on other sites More sharing options...
0 Trophies and Medals Sjef61 2,537 Posted September 24, 2020 Share Posted September 24, 2020 (edited) It does't matter. More important is that you export DDS like this as i mentiond before. Use fore Glass Not compressed Alpha DDS A8B8G8R8 Paint.net in 3DS Day time Night Time Edited September 24, 2020 by Sjef61 Link to comment https://simtogether.com/forums/topic/412-create-transparent-texture-with-paintnet/#findComment-2149 Share on other sites More sharing options...
0 Trophies and Medals Ter160 8 Posted September 24, 2020 Author Share Posted September 24, 2020 I did what you told me from Paint.net and it doesn't export igs or xml to RW in blueprint editor 2, why? Link to comment https://simtogether.com/forums/topic/412-create-transparent-texture-with-paintnet/#findComment-2155 Share on other sites More sharing options...
0 Trophies and Medals Sjef61 2,537 Posted September 24, 2020 Share Posted September 24, 2020 (edited) I have already indicated to you that you should give me more information. I give you also a lot of information. For example a picture of the error message when exporting your IGS Fort this TrainGlassfx shader you have to fill in Slot 1 and Slot 2 (Same texture) Edited September 24, 2020 by Sjef61 Link to comment https://simtogether.com/forums/topic/412-create-transparent-texture-with-paintnet/#findComment-2156 Share on other sites More sharing options...
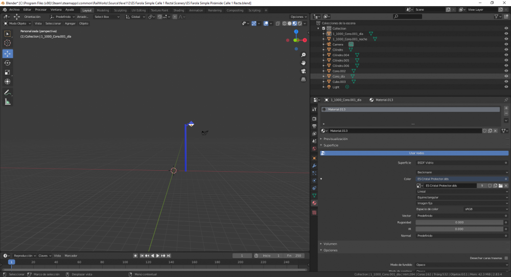
0 Trophies and Medals Ter160 8 Posted September 24, 2020 Author Share Posted September 24, 2020 (edited) My problem is with Blender 2.83, I have put a transparent cystral glass texture, I don't know what I can do to solve the error, since the export to IGS, it was done perfectly, I suppose that this error is the configuration you told me to export the texture transparent to dds with paint.net Edited September 24, 2020 by Ter160 Add screenshots Link to comment https://simtogether.com/forums/topic/412-create-transparent-texture-with-paintnet/#findComment-2157 Share on other sites More sharing options...
0 Trophies and Medals Sjef61 2,537 Posted September 24, 2020 Share Posted September 24, 2020 (edited) Glass texture is NOT transparant. It is black (fore white glas) or colord as mine orange texture. So, I do not understand I'm Sorry...... Edited September 24, 2020 by Sjef61 Link to comment https://simtogether.com/forums/topic/412-create-transparent-texture-with-paintnet/#findComment-2158 Share on other sites More sharing options...
0 Trophies and Medals Ter160 8 Posted September 24, 2020 Author Share Posted September 24, 2020 It is that I am confused, I think that the failure is the configuration that you told me to save it and export it to the .dds format Link to comment https://simtogether.com/forums/topic/412-create-transparent-texture-with-paintnet/#findComment-2159 Share on other sites More sharing options...
0 Trophies and Medals Sjef61 2,537 Posted September 24, 2020 Share Posted September 24, 2020 Try this one, green glass textures.zip Link to comment https://simtogether.com/forums/topic/412-create-transparent-texture-with-paintnet/#findComment-2160 Share on other sites More sharing options...
0 Trophies and Medals Ter160 8 Posted September 24, 2020 Author Share Posted September 24, 2020 I do not know the color of the crystals of the luminaires so that in the morning only the transparent glass is seen and at night the light on them Link to comment https://simtogether.com/forums/topic/412-create-transparent-texture-with-paintnet/#findComment-2161 Share on other sites More sharing options...
0 Trophies and Medals Sjef61 2,537 Posted September 24, 2020 Share Posted September 24, 2020 I gave you all the needed information about naming and shaders and textures in blender and 3DS. what texture are you using? Link to comment https://simtogether.com/forums/topic/412-create-transparent-texture-with-paintnet/#findComment-2162 Share on other sites More sharing options...
0 Trophies and Medals Ter160 8 Posted September 24, 2020 Author Share Posted September 24, 2020 The problem is due to the configuration that you told me, if I put the one I used for the rest of the non-lighting objects, the export works in the blueprint editor 2 If you want, I'll give you the capture where I have put the texture with the TrainGlass.fx shader in blender 2.83 Link to comment https://simtogether.com/forums/topic/412-create-transparent-texture-with-paintnet/#findComment-2163 Share on other sites More sharing options...
0 Trophies and Medals Sjef61 2,537 Posted September 24, 2020 Share Posted September 24, 2020 (edited) I am testing now The paint.net configuration is ok but the problem is the alpha channel I come back. This is different as for Photoshop Edited September 24, 2020 by Sjef61 Link to comment https://simtogether.com/forums/topic/412-create-transparent-texture-with-paintnet/#findComment-2164 Share on other sites More sharing options...
0 Trophies and Medals Ter160 8 Posted September 24, 2020 Author Share Posted September 24, 2020 Ok and inform me about it Link to comment https://simtogether.com/forums/topic/412-create-transparent-texture-with-paintnet/#findComment-2165 Share on other sites More sharing options...
0 Trophies and Medals Sjef61 2,537 Posted September 24, 2020 Share Posted September 24, 2020 I do not get any error of the blueprint and i get glass. But it is to dark. With photoshop is's not Same configuration Link to comment https://simtogether.com/forums/topic/412-create-transparent-texture-with-paintnet/#findComment-2166 Share on other sites More sharing options...
0 Trophies and Medals Ter160 8 Posted September 24, 2020 Author Share Posted September 24, 2020 And what can I do? I guess you give me permission to test your textures, right? Link to comment https://simtogether.com/forums/topic/412-create-transparent-texture-with-paintnet/#findComment-2167 Share on other sites More sharing options...
Question
Ter160 8
Hello, I have been thinking for a while that I need to put a glass and therefore I think that creating a transparent texture with Paint net would be the best solution instead of downloading transparent textures, crystals or glasses over the Internet
Link to comment
https://simtogether.com/forums/topic/412-create-transparent-texture-with-paintnet/Share on other sites
Top Posters For This Question
38
35
Popular Days
Sep 24
48
Sep 30
10
Sep 25
5
Sep 14
5
Top Posters For This Question
Ter160 38 posts
Sjef61 35 posts
Popular Days
Sep 24 2020
48 posts
Sep 30 2020
10 posts
Sep 25 2020
5 posts
Sep 14 2020
5 posts
Posted Images
72 answers to this question
Recommended Posts
Create an account or sign in to comment
You need to be a member in order to leave a comment
Create an account
Sign up for a new account in our community. It's easy!
Register a new accountSign in
Already have an account? Sign in here.
Sign In Now