Trophies and Medals Ter160 8 Posted April 17, 2024 Share Posted April 17, 2024 I have just created a procedural platform but I don't know what has happened that does not appear in the TSC test Screenshots: Blueprint, loft section blueprint Result in the TSC test, That's where the procedural platform should appear, I don't understand why it doesn't appear Link to comment https://simtogether.com/forums/topic/2578-problems-with-a-procedural-plataform/ Share on other sites More sharing options...
0 Trophies and Medals Dutch TrainSimulations 2,074 Posted April 17, 2024 Share Posted April 17, 2024 (edited) I think loft does not appear in the test section.. try it in the normal editor.. edit: i tried it and loft does appear..so then i dont know whats wrong.. Edited April 17, 2024 by Rob_zeeland 1 Link to comment https://simtogether.com/forums/topic/2578-problems-with-a-procedural-plataform/#findComment-21760 Share on other sites More sharing options...
0 Trophies and Medals Ter160 8 Posted April 17, 2024 Author Share Posted April 17, 2024 2 hours ago, Rob_zeeland said: I think loft does not appear in the test section.. try it in the normal editor.. edit: i tried it and loft does appear..so then i dont know whats wrong.. I don't know what I can do Link to comment https://simtogether.com/forums/topic/2578-problems-with-a-procedural-plataform/#findComment-21761 Share on other sites More sharing options...
0 Trophies and Medals Dutch TrainSimulations 2,074 Posted April 17, 2024 Share Posted April 17, 2024 is this your first loft? if so.. the texture may be not correct or you did not start right in blender..does it look a bit like this.. where the center is and how the y-ax is.. and is it all 0 (x-y-z) Link to comment https://simtogether.com/forums/topic/2578-problems-with-a-procedural-plataform/#findComment-21762 Share on other sites More sharing options...
0 Trophies and Medals Ter160 8 Posted April 17, 2024 Author Share Posted April 17, 2024 2 minutes ago, Rob_zeeland said: is this your first loft? if so.. the texture may be not correct or you did not start right in blender..does it look a bit like this.. where the center is and how the y-ax is.. and is it all 0 (x-y-z) Maybe it's because of the name in blender of the procedural platform, in that case I'll give you the catch and tell me Link to comment https://simtogether.com/forums/topic/2578-problems-with-a-procedural-plataform/#findComment-21763 Share on other sites More sharing options...
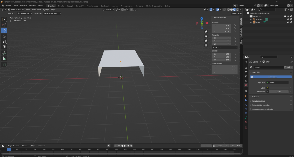
0 Trophies and Medals Ter160 8 Posted April 17, 2024 Author Share Posted April 17, 2024 Screenshot, I'm sorry for the Spanish language in Blender Link to comment https://simtogether.com/forums/topic/2578-problems-with-a-procedural-plataform/#findComment-21764 Share on other sites More sharing options...
0 Trophies and Medals Dutch TrainSimulations 2,074 Posted April 17, 2024 Share Posted April 17, 2024 its along the x-ax.. my road is along the y-ax.. i think theres your problem.. Link to comment https://simtogether.com/forums/topic/2578-problems-with-a-procedural-plataform/#findComment-21765 Share on other sites More sharing options...
0 Trophies and Medals Ter160 8 Posted April 17, 2024 Author Share Posted April 17, 2024 8 minutes ago, Rob_zeeland said: its along the x-ax.. my road is along the y-ax.. i think theres your problem.. And how do I fix it? Link to comment https://simtogether.com/forums/topic/2578-problems-with-a-procedural-plataform/#findComment-21766 Share on other sites More sharing options...
0 Trophies and Medals Ter160 8 Posted April 17, 2024 Author Share Posted April 17, 2024 I think I'm doing well, don't I? Link to comment https://simtogether.com/forums/topic/2578-problems-with-a-procedural-plataform/#findComment-21767 Share on other sites More sharing options...
0 Trophies and Medals Dutch TrainSimulations 2,074 Posted April 17, 2024 Share Posted April 17, 2024 turn it 90 degrees..so its along the y-ax.. you can clear the rotation by ctrl-a and then rotation (in the english version) make sure when you finished its all 0 0 0 Link to comment https://simtogether.com/forums/topic/2578-problems-with-a-procedural-plataform/#findComment-21768 Share on other sites More sharing options...
0 Trophies and Medals Dutch TrainSimulations 2,074 Posted April 17, 2024 Share Posted April 17, 2024 it has to be 0 Link to comment https://simtogether.com/forums/topic/2578-problems-with-a-procedural-plataform/#findComment-21769 Share on other sites More sharing options...
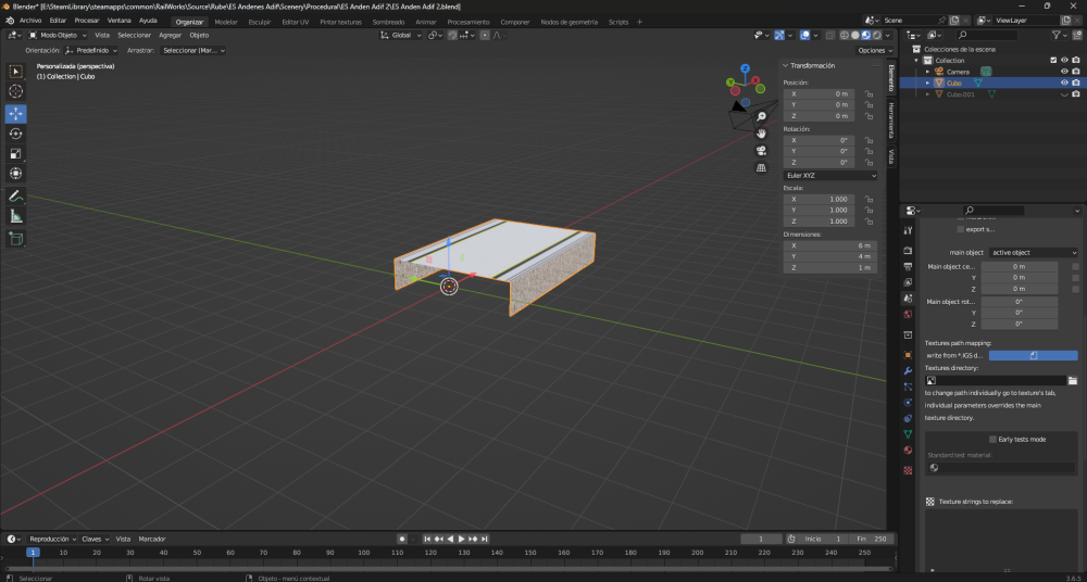
0 Trophies and Medals Ter160 8 Posted April 17, 2024 Author Share Posted April 17, 2024 4 minutes ago, Rob_zeeland said: it has to be 0 Screenshot with the result: I think the curbs are that the texture doesn't have to be rotated 90º Link to comment https://simtogether.com/forums/topic/2578-problems-with-a-procedural-plataform/#findComment-21770 Share on other sites More sharing options...
0 Trophies and Medals Dutch TrainSimulations 2,074 Posted April 17, 2024 Share Posted April 17, 2024 Texture can be an other isseu.. just try some turning.. but do it in photoshop or what ever you use.. when you tried that all directions then you can try the uv map turning.. dont realy remember how i did it.. i always pic the one that worked.. i can send it if you like.. Link to comment https://simtogether.com/forums/topic/2578-problems-with-a-procedural-plataform/#findComment-21771 Share on other sites More sharing options...
0 Trophies and Medals Ter160 8 Posted April 17, 2024 Author Share Posted April 17, 2024 12 minutes ago, Rob_zeeland said: Texture can be an other isseu.. just try some turning.. but do it in photoshop or what ever you use.. when you tried that all directions then you can try the uv map turning.. dont realy remember how i did it.. i always pic the one that worked.. i can send it if you like.. Thank you don't need to turn 90º is what a line has for the edge of the procedural platform Link to comment https://simtogether.com/forums/topic/2578-problems-with-a-procedural-plataform/#findComment-21772 Share on other sites More sharing options...
0 Trophies and Medals Dutch TrainSimulations 2,074 Posted April 17, 2024 Share Posted April 17, 2024 dont get that last comment.. but is it fixed now? Link to comment https://simtogether.com/forums/topic/2578-problems-with-a-procedural-plataform/#findComment-21773 Share on other sites More sharing options...
0 Trophies and Medals Ter160 8 Posted April 17, 2024 Author Share Posted April 17, 2024 1 minute ago, Rob_zeeland said: dont get that last comment.. but is it fixed now? Yes Link to comment https://simtogether.com/forums/topic/2578-problems-with-a-procedural-plataform/#findComment-21774 Share on other sites More sharing options...
0 Trophies and Medals Ter160 8 Posted April 17, 2024 Author Share Posted April 17, 2024 (edited) Now the problem is the ramps that appear inside the procedural platform and not at the end of the two sides Screenshots: Side 1 Side 2 Edited April 17, 2024 by Ter160 Add screenshots for the doubt Link to comment https://simtogether.com/forums/topic/2578-problems-with-a-procedural-plataform/#findComment-21775 Share on other sites More sharing options...
0 Trophies and Medals Dutch TrainSimulations 2,074 Posted April 17, 2024 Share Posted April 17, 2024 the ramps.. you mean the begin and the end peace what is closing the platform.. in this example the small part is on the outsides of the loft.. also on the y-ax Link to comment https://simtogether.com/forums/topic/2578-problems-with-a-procedural-plataform/#findComment-21776 Share on other sites More sharing options...
0 Trophies and Medals Ter160 8 Posted April 17, 2024 Author Share Posted April 17, 2024 (edited) 14 minutes ago, Rob_zeeland said: the ramps.. you mean the begin and the end peace what is closing the platform.. in this example the small part is on the outsides of the loft.. also on the y-ax Is it true that the ramp is TexDiff and not LoftTexDiff in blender? The tried to change the loftsectiontexdiff to texdiff in blender and nothing has changed Edited April 17, 2024 by Ter160 Link to comment https://simtogether.com/forums/topic/2578-problems-with-a-procedural-plataform/#findComment-21777 Share on other sites More sharing options...
0 Trophies and Medals Dutch TrainSimulations 2,074 Posted April 17, 2024 Share Posted April 17, 2024 its texdiff.. its not a loft but a scenery object.. Link to comment https://simtogether.com/forums/topic/2578-problems-with-a-procedural-plataform/#findComment-21778 Share on other sites More sharing options...
0 Trophies and Medals Ter160 8 Posted April 17, 2024 Author Share Posted April 17, 2024 37 minutes ago, Rob_zeeland said: its texdiff.. its not a loft but a scenery object.. Thanks you Link to comment https://simtogether.com/forums/topic/2578-problems-with-a-procedural-plataform/#findComment-21780 Share on other sites More sharing options...
0 Trophies and Medals Ter160 8 Posted April 17, 2024 Author Share Posted April 17, 2024 I don't know what happens with the ramps, they don't appear on each of the sides where the procedural platform begins and ends Link to comment https://simtogether.com/forums/topic/2578-problems-with-a-procedural-plataform/#findComment-21781 Share on other sites More sharing options...
0 Trophies and Medals Dutch TrainSimulations 2,074 Posted April 17, 2024 Share Posted April 17, 2024 did you make scenery items of the ramps? do you have a screen of the bleuprint editor where you add them in the loft bp Link to comment https://simtogether.com/forums/topic/2578-problems-with-a-procedural-plataform/#findComment-21782 Share on other sites More sharing options...
0 Trophies and Medals Ter160 8 Posted April 17, 2024 Author Share Posted April 17, 2024 2 minutes ago, Rob_zeeland said: did you make scenery items of the ramps? do you have a screen of the bleuprint editor where you add them in the loft bp Yes Link to comment https://simtogether.com/forums/topic/2578-problems-with-a-procedural-plataform/#findComment-21783 Share on other sites More sharing options...
0 Trophies and Medals Ter160 8 Posted April 17, 2024 Author Share Posted April 17, 2024 Here Link to comment https://simtogether.com/forums/topic/2578-problems-with-a-procedural-plataform/#findComment-21784 Share on other sites More sharing options...
0 Trophies and Medals Dutch TrainSimulations 2,074 Posted April 17, 2024 Share Posted April 17, 2024 (edited) set this to 1.. see what happens.. Edited April 17, 2024 by Rob_zeeland Link to comment https://simtogether.com/forums/topic/2578-problems-with-a-procedural-plataform/#findComment-21785 Share on other sites More sharing options...
Question
Ter160 8
I have just created a procedural platform but I don't know what has happened that does not appear in the TSC test
Screenshots:
Blueprint, loft section blueprint
Result in the TSC test, That's where the procedural platform should appear, I don't understand why it doesn't appear
Link to comment
https://simtogether.com/forums/topic/2578-problems-with-a-procedural-plataform/Share on other sites
Top Posters For This Question
45
18
10
9
Popular Days
Apr 17
35
Apr 25
17
Apr 18
11
Apr 20
10
Top Posters For This Question
Ter160 45 posts
Dutch TrainSimulations 18 posts
Sjef61 10 posts
Dwarsligger 9 posts
Popular Days
Apr 17 2024
35 posts
Apr 25 2024
17 posts
Apr 18 2024
11 posts
Apr 20 2024
10 posts
Popular Posts
Dutch TrainSimulations
I think loft does not appear in the test section.. try it in the normal editor.. edit: i tried it and loft does appear..so then i dont know whats wrong..
Ter160
Fixed desactivate the rotate end geometry option in the loft section blueprint: New result
Dwarsligger
I might have sounded a little harsh before, but it's kinda frustrating if I spend 8 posts explaining you the concept of flipping around, and you still don't understand. Just keep re-reading this
Posted Images
81 answers to this question
Recommended Posts
Create an account or sign in to comment
You need to be a member in order to leave a comment
Create an account
Sign up for a new account in our community. It's easy!
Register a new accountSign in
Already have an account? Sign in here.
Sign In Now