Trophies and Medals Ter160 8 Posted April 17, 2024 Share Posted April 17, 2024 I have just created a procedural platform but I don't know what has happened that does not appear in the TSC test Screenshots: Blueprint, loft section blueprint Result in the TSC test, That's where the procedural platform should appear, I don't understand why it doesn't appear Link to comment https://simtogether.com/forums/topic/2578-problems-with-a-procedural-plataform/ Share on other sites More sharing options...
0 Trophies and Medals Ter160 8 Posted April 17, 2024 Author Share Posted April 17, 2024 2 minutes ago, Rob_zeeland said: set this to 1.. see what happens.. Nothing, everything remains the same as in the previous screenshots Link to comment https://simtogether.com/forums/topic/2578-problems-with-a-procedural-plataform/page/2/#findComment-21786 Share on other sites More sharing options...
0 Trophies and Medals Dutch TrainSimulations 2,074 Posted April 17, 2024 Share Posted April 17, 2024 i'm out of time for now.. i wil see this evening if it is not fixed yet.. Link to comment https://simtogether.com/forums/topic/2578-problems-with-a-procedural-plataform/page/2/#findComment-21787 Share on other sites More sharing options...
0 Trophies and Medals Ter160 8 Posted April 17, 2024 Author Share Posted April 17, 2024 3 minutes ago, Rob_zeeland said: i'm out of time for now.. i wil see this evening if it is not fixed yet.. I'm understand Link to comment https://simtogether.com/forums/topic/2578-problems-with-a-procedural-plataform/page/2/#findComment-21788 Share on other sites More sharing options...
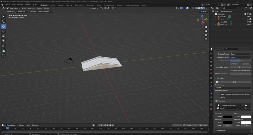
0 Trophies and Medals Ter160 8 Posted April 17, 2024 Author Share Posted April 17, 2024 31 minutes ago, Rob_zeeland said: i'm out of time for now.. i wil see this evening if it is not fixed yet.. Fixed desactivate the rotate end geometry option in the loft section blueprint: New result 1 Link to comment https://simtogether.com/forums/topic/2578-problems-with-a-procedural-plataform/page/2/#findComment-21789 Share on other sites More sharing options...
0 Trophies and Medals Dwarsligger 262 Posted April 17, 2024 Share Posted April 17, 2024 (edited) 5 uren geleden, Rob_zeeland zei: set this to 1.. see what happens.. What this will do, is make the middle geometry appear every X meters. (X = the value entered here) Note that middle geometry can't cast shadows. (<<--- only applies to rails) Also, if it's for a platform, you're using the wrong blueprint. Use Platform Section Blueprints for proper platforms. Be sure to set the right Editor Ground Offset to have it automaticly appear at the proper height. For passengers on the platform, enter the DTG Academy passengers under "Platform Character", like this: The DTG Academy assets need to be enabled in the route to have the passengers appear. Edited April 17, 2024 by KerAp Link to comment https://simtogether.com/forums/topic/2578-problems-with-a-procedural-plataform/page/2/#findComment-21792 Share on other sites More sharing options...
0 Trophies and Medals Ter160 8 Posted April 17, 2024 Author Share Posted April 17, 2024 7 hours ago, Rob_zeeland said: set this to 1.. see what happens.. How do I solve the other ramp on the procedural platform? Link to comment https://simtogether.com/forums/topic/2578-problems-with-a-procedural-plataform/page/2/#findComment-21796 Share on other sites More sharing options...
0 Trophies and Medals Dwarsligger 262 Posted April 17, 2024 Share Posted April 17, 2024 (edited) If your platform is symmetrical along the X-axis (eg: left and right sides are exactly the same, which seems to be the case), you can enable "rotate end geometry" and mirror the model at it's origin point if it appears like before. If not, you need to not have "Rotate end geometry" enabled, and have seperate begin and end geometries, one facing one way, and one the other. If they appear inside out again, switch the 2 shapes. Also, remember to always use specialized loft shaders on the loft itself and always texture your model so that the texture loops vertically. Use normal texturing like any other object for begin and end geometries. You should have the desired result now. Edited April 17, 2024 by KerAp Link to comment https://simtogether.com/forums/topic/2578-problems-with-a-procedural-plataform/page/2/#findComment-21797 Share on other sites More sharing options...
0 Trophies and Medals Ter160 8 Posted April 17, 2024 Author Share Posted April 17, 2024 The symmetrical thing to the X axis, true but the ramps thing I hope I don't have to create two meshes or in the mesh of the ramps the 2 and not a single one in blender, the rest of the answer I don't understand Link to comment https://simtogether.com/forums/topic/2578-problems-with-a-procedural-plataform/page/2/#findComment-21798 Share on other sites More sharing options...
0 Trophies and Medals Dwarsligger 262 Posted April 17, 2024 Share Posted April 17, 2024 If you create a platform that isn't symmetrical, then yes, you will need 2 different start and end ramps, or they won't connect to the loft properly. Assymetrical platform: Seperate start and end geometries, each pointing the other way: Link to comment https://simtogether.com/forums/topic/2578-problems-with-a-procedural-plataform/page/2/#findComment-21799 Share on other sites More sharing options...
0 Trophies and Medals Ter160 8 Posted April 17, 2024 Author Share Posted April 17, 2024 So I need two meshes for the ramps instead of having one, right? Link to comment https://simtogether.com/forums/topic/2578-problems-with-a-procedural-plataform/page/2/#findComment-21800 Share on other sites More sharing options...
0 Trophies and Medals Dwarsligger 262 Posted April 17, 2024 Share Posted April 17, 2024 Yes, unless the platform is symmetrical, then you can do it with one. Link to comment https://simtogether.com/forums/topic/2578-problems-with-a-procedural-plataform/page/2/#findComment-21801 Share on other sites More sharing options...
0 Trophies and Medals Ter160 8 Posted April 18, 2024 Author Share Posted April 18, 2024 49 minutes ago, KerAp said: Yes, unless the platform is symmetrical, then you can do it with one. I think it is symmetrical Link to comment https://simtogether.com/forums/topic/2578-problems-with-a-procedural-plataform/page/2/#findComment-21802 Share on other sites More sharing options...
0 Trophies and Medals Dwarsligger 262 Posted April 18, 2024 Share Posted April 18, 2024 (edited) First enable "Rotate end geometry" in the platform section blueprint again. Then in the 3d-model just flip the shape along it's length, maintaining the same origin point, like so: Before: After: If you re-export now, you should be done. Edited April 18, 2024 by KerAp Link to comment https://simtogether.com/forums/topic/2578-problems-with-a-procedural-plataform/page/2/#findComment-21803 Share on other sites More sharing options...
0 Trophies and Medals Ter160 8 Posted April 18, 2024 Author Share Posted April 18, 2024 I don't understand is supposed to be behind the procedural platform with a single mesh for the ramp would be enough because the object is symmetrical, I use Blender to make you take note of it, plus I don't know how to flip Link to comment https://simtogether.com/forums/topic/2578-problems-with-a-procedural-plataform/page/2/#findComment-21805 Share on other sites More sharing options...
0 Trophies and Medals Dutch TrainSimulations 2,074 Posted April 18, 2024 Share Posted April 18, 2024 (edited) mirror (flip) the object.. after you fliped it.. use face orientation to see if the faces are ok.. if not the faces wil be darker.. Edited April 18, 2024 by Rob_zeeland Link to comment https://simtogether.com/forums/topic/2578-problems-with-a-procedural-plataform/page/2/#findComment-21806 Share on other sites More sharing options...
0 Trophies and Medals Ter160 8 Posted April 18, 2024 Author Share Posted April 18, 2024 38 minuten geleden, Rob_zeeland zei: mirror (flip) the object.. after you fliped it.. use face orientation to see if the faces are ok.. if not the faces wil be darker.. ok, the ramps, only one mesh or two?, since the procedural platform is symmetrical Link to comment https://simtogether.com/forums/topic/2578-problems-with-a-procedural-plataform/page/2/#findComment-21807 Share on other sites More sharing options...
0 Trophies and Medals Dwarsligger 262 Posted April 18, 2024 Share Posted April 18, 2024 Just 1 mesh, facing the other way. Link to comment https://simtogether.com/forums/topic/2578-problems-with-a-procedural-plataform/page/2/#findComment-21808 Share on other sites More sharing options...
0 Trophies and Medals Ter160 8 Posted April 18, 2024 Author Share Posted April 18, 2024 43 minutes ago, KerAp said: Just 1 mesh, facing the other way. But if I already have one ramp, I will miss the other one, I clarify myself better with screenshots or if not a video Link to comment https://simtogether.com/forums/topic/2578-problems-with-a-procedural-plataform/page/2/#findComment-21809 Share on other sites More sharing options...
0 Trophies and Medals Dwarsligger 262 Posted April 18, 2024 Share Posted April 18, 2024 (edited) No need. If you don't even understand the concept of "rotating", this is waaaay to difficult for you. All the information you need was already supplied in this topic. So I can't help you anymore, I'm sorry. Edited April 18, 2024 by KerAp Link to comment https://simtogether.com/forums/topic/2578-problems-with-a-procedural-plataform/page/2/#findComment-21811 Share on other sites More sharing options...
0 Trophies and Medals Ter160 8 Posted April 18, 2024 Author Share Posted April 18, 2024 7 hours ago, KerAp said: No need. If you don't even understand the concept of "rotating", this is waaaay to difficult for you. All the information you need was already supplied in this topic. So I can't help you anymore, I'm sorry. I don,t worry Link to comment https://simtogether.com/forums/topic/2578-problems-with-a-procedural-plataform/page/2/#findComment-21813 Share on other sites More sharing options...
0 Trophies and Medals Dwarsligger 262 Posted April 19, 2024 Share Posted April 19, 2024 I might have sounded a little harsh before, but it's kinda frustrating if I spend 8 posts explaining you the concept of flipping around, and you still don't understand. Just keep re-reading this topic untill you understand, the answers ARE in here. 1 Link to comment https://simtogether.com/forums/topic/2578-problems-with-a-procedural-plataform/page/2/#findComment-21814 Share on other sites More sharing options...
0 Trophies and Medals Ter160 8 Posted April 19, 2024 Author Share Posted April 19, 2024 6 hours ago, KerAp said: I might have sounded a little harsh before, but it's kinda frustrating if I spend 8 posts explaining you the concept of flipping around, and you still don't understand. Just keep re-reading this topic untill you understand, the answers ARE in here. I understand the rotation thing, the problem is that it will make you have a second mesh for the other ramp instead of one Link to comment https://simtogether.com/forums/topic/2578-problems-with-a-procedural-plataform/page/2/#findComment-21816 Share on other sites More sharing options...
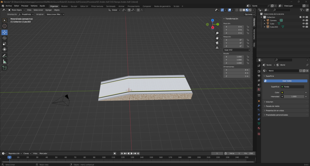
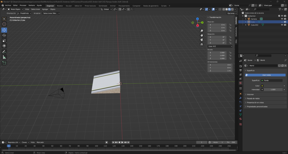
0 Trophies and Medals Ter160 8 Posted April 19, 2024 Author Share Posted April 19, 2024 Is this correct for exporting ramps in a single mesh? Link to comment https://simtogether.com/forums/topic/2578-problems-with-a-procedural-plataform/page/2/#findComment-21817 Share on other sites More sharing options...
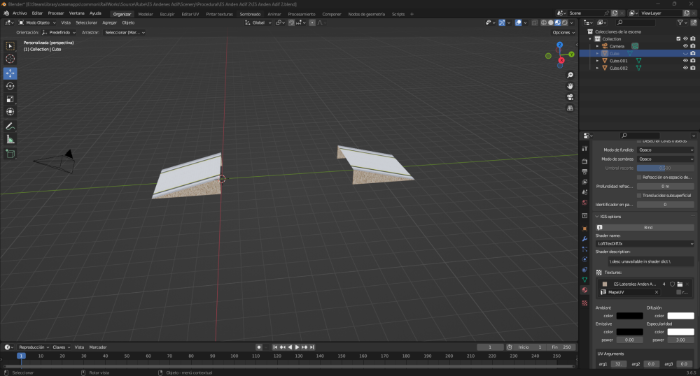
0 Trophies and Medals Ter160 8 Posted April 19, 2024 Author Share Posted April 19, 2024 Is this correct for exporting ramps in a single mesh? Result: Change in blender: New Result: You were right about the rotation of a second ramp in the same mesh as the first Link to comment https://simtogether.com/forums/topic/2578-problems-with-a-procedural-plataform/page/2/#findComment-21818 Share on other sites More sharing options...
0 Trophies and Medals Ter160 8 Posted April 19, 2024 Author Share Posted April 19, 2024 There is only one strange problem: two ramps appear on each of the platforms, perhaps it is only necessary to change something in the settings of the loft section blueprint, let's see a total of 4 ramps, which are 2 per side Side 1 Side 2 Setting of the Loft Section Blueprint Link to comment https://simtogether.com/forums/topic/2578-problems-with-a-procedural-plataform/page/2/#findComment-21819 Share on other sites More sharing options...
Question
Ter160 8
I have just created a procedural platform but I don't know what has happened that does not appear in the TSC test
Screenshots:
Blueprint, loft section blueprint
Result in the TSC test, That's where the procedural platform should appear, I don't understand why it doesn't appear
Link to comment
https://simtogether.com/forums/topic/2578-problems-with-a-procedural-plataform/Share on other sites
Top Posters For This Question
45
18
10
9
Popular Days
Apr 17
35
Apr 25
17
Apr 18
11
Apr 20
10
Top Posters For This Question
Ter160 45 posts
Dutch TrainSimulations 18 posts
Sjef61 10 posts
Dwarsligger 9 posts
Popular Days
Apr 17 2024
35 posts
Apr 25 2024
17 posts
Apr 18 2024
11 posts
Apr 20 2024
10 posts
Popular Posts
Dutch TrainSimulations
I think loft does not appear in the test section.. try it in the normal editor.. edit: i tried it and loft does appear..so then i dont know whats wrong..
Ter160
Fixed desactivate the rotate end geometry option in the loft section blueprint: New result
Dwarsligger
I might have sounded a little harsh before, but it's kinda frustrating if I spend 8 posts explaining you the concept of flipping around, and you still don't understand. Just keep re-reading this
Posted Images
81 answers to this question
Recommended Posts
Create an account or sign in to comment
You need to be a member in order to leave a comment
Create an account
Sign up for a new account in our community. It's easy!
Register a new accountSign in
Already have an account? Sign in here.
Sign In Now