Trophies and Medals Ter160 8 Posted April 17, 2024 Share Posted April 17, 2024 I have just created a procedural platform but I don't know what has happened that does not appear in the TSC test Screenshots: Blueprint, loft section blueprint Result in the TSC test, That's where the procedural platform should appear, I don't understand why it doesn't appear Link to comment https://simtogether.com/forums/topic/2578-problems-with-a-procedural-plataform/ Share on other sites More sharing options...
0 Trophies and Medals Sjef61 2,535 Posted April 19, 2024 Share Posted April 19, 2024 I think you have exported both ramps in one IGS file you have to make 2 separate IGS and blueprints , a Start ramp and End ramp BP. Link to comment https://simtogether.com/forums/topic/2578-problems-with-a-procedural-plataform/page/3/#findComment-21820 Share on other sites More sharing options...
0 Trophies and Medals Dwarsligger 262 Posted April 19, 2024 Share Posted April 19, 2024 (edited) No, he can do it with 1 ramp, and call it both as start and end geometry, enabling "rotate end geometry". Put simply, his original problem was that he modeled the ramp in the wrong direction. All he needs to do is go back to the situation like how it was before Rob told him to uncheck "rotate end geometry" and rotate his one ramp. So for added clarity, you have 1 ramp, and it's both you start and end geometry, so the same blueprint is entered in the start and end geometry fields. That's all. Good luck. Edited April 19, 2024 by KerAp Link to comment https://simtogether.com/forums/topic/2578-problems-with-a-procedural-plataform/page/3/#findComment-21823 Share on other sites More sharing options...
0 Trophies and Medals Sjef61 2,535 Posted April 19, 2024 Share Posted April 19, 2024 I now, but it depends on the texture u use if you can do that. Link to comment https://simtogether.com/forums/topic/2578-problems-with-a-procedural-plataform/page/3/#findComment-21824 Share on other sites More sharing options...
0 Trophies and Medals Dutch TrainSimulations 2,074 Posted April 19, 2024 Share Posted April 19, 2024 (edited) i fixed this in 10min.. en used 1 edge.. blender: BP: result Edited April 19, 2024 by Rob_zeeland Link to comment https://simtogether.com/forums/topic/2578-problems-with-a-procedural-plataform/page/3/#findComment-21825 Share on other sites More sharing options...
0 Trophies and Medals Ter160 8 Posted April 19, 2024 Author Share Posted April 19, 2024 11 uren geleden, Rob_zeeland zei: i fixed this in 10min.. en used 1 edge.. In the TSC preview view I don't see the views if 2 ramps appear and none inside each end, in that case you would be in the same situation as me: 4 ramps, two screenshots of the result Link to comment https://simtogether.com/forums/topic/2578-problems-with-a-procedural-plataform/page/3/#findComment-21831 Share on other sites More sharing options...
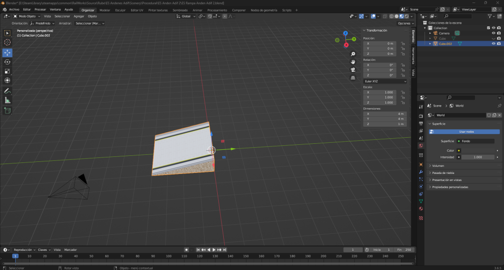
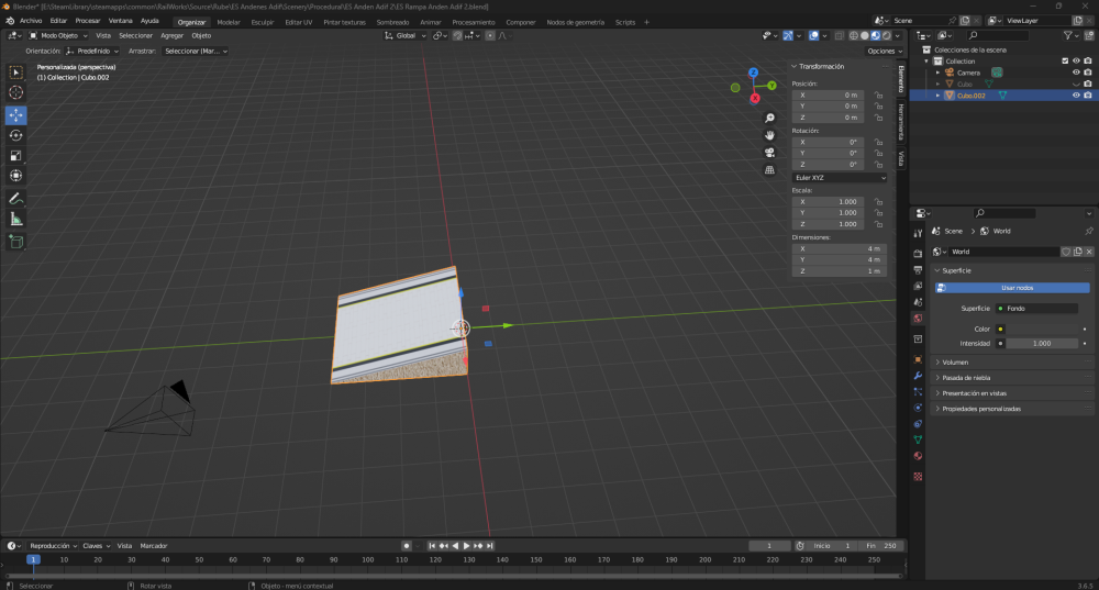
0 Trophies and Medals Ter160 8 Posted April 19, 2024 Author Share Posted April 19, 2024 New tests: Now the ramp starts well, only one and to the outside of the platform joined, but the other instead of like the previous one, to the inside, why Side 1 ramp is correct, no? Side 1 ramp view from below ground Side 2 ramp is wrong, BP: Link to comment https://simtogether.com/forums/topic/2578-problems-with-a-procedural-plataform/page/3/#findComment-21832 Share on other sites More sharing options...
0 Trophies and Medals Dutch TrainSimulations 2,074 Posted April 20, 2024 Share Posted April 20, 2024 13 uren geleden, Rob_zeeland zei: i fixed this in 10min.. en used 1 edge.. blender: BP: result This is the only wright way to do it.. yours needs to be rotated still.. you dident take my BP settings. i have 2ramps correctly and 1 platform in the middel.. This will be may last bit of help on this isseu sinds there is nothing more to say. Hope you will succeed one day.. Link to comment https://simtogether.com/forums/topic/2578-problems-with-a-procedural-plataform/page/3/#findComment-21833 Share on other sites More sharing options...
0 Trophies and Medals Ter160 8 Posted April 20, 2024 Author Share Posted April 20, 2024 5 uren geleden, Rob_zeeland zei: This is the only wright way to do it.. yours needs to be rotated still.. you dident take my BP settings. i have 2ramps correctly and 1 platform in the middel.. This will be may last bit of help on this isseu sinds there is nothing more to say. Hope you will succeed one day.. This will be the last help in this case, there is nothing more to say. I hope that one day you will succeed. Don't say that, at this rate I'd almost prefer to attach the mesh of the Blender ramp and let you fix it for me Link to comment https://simtogether.com/forums/topic/2578-problems-with-a-procedural-plataform/page/3/#findComment-21835 Share on other sites More sharing options...
0 Trophies and Medals Ter160 8 Posted April 20, 2024 Author Share Posted April 20, 2024 New screenshot ramp, rotation reset Link to comment https://simtogether.com/forums/topic/2578-problems-with-a-procedural-plataform/page/3/#findComment-21836 Share on other sites More sharing options...
0 Trophies and Medals Ter160 8 Posted April 20, 2024 Author Share Posted April 20, 2024 18 hours ago, Sjef61 said: I now, but it depends on the texture u use if you can do that. That screenshot goes in another forum that I did as a procedural platform, when my phase 1 is solved, the comments will be in the other forum of the web Link to comment https://simtogether.com/forums/topic/2578-problems-with-a-procedural-plataform/page/3/#findComment-21837 Share on other sites More sharing options...
0 Trophies and Medals Sjef61 2,535 Posted April 20, 2024 Share Posted April 20, 2024 No, it is About the texture and when to use one of two different ramps BP white stripe on one site. Link to comment https://simtogether.com/forums/topic/2578-problems-with-a-procedural-plataform/page/3/#findComment-21838 Share on other sites More sharing options...
0 Trophies and Medals Ter160 8 Posted April 20, 2024 Author Share Posted April 20, 2024 4 minutes ago, Sjef61 said: No, it is About the texture and when to use one of two different ramps BP white stripe. On one site. I understand, So my problem for the other ramp to appear to the outside and not inside the procedural platform, what is the reason for that? ScreenShots: BP: Result one ramp Result two ramp Link to comment https://simtogether.com/forums/topic/2578-problems-with-a-procedural-plataform/page/3/#findComment-21839 Share on other sites More sharing options...
0 Trophies and Medals Sjef61 2,535 Posted April 20, 2024 Share Posted April 20, 2024 In BP “end geometry” Tick box “ rotate end geometry” answer already given in BP example Rob. Link to comment https://simtogether.com/forums/topic/2578-problems-with-a-procedural-plataform/page/3/#findComment-21840 Share on other sites More sharing options...
0 Trophies and Medals Ter160 8 Posted April 20, 2024 Author Share Posted April 20, 2024 1 hour ago, Sjef61 said: In BP “end geometry” Tick box “ rotate end geometry” answer already given in BP example Rob. I think I already did it and nothing happened, however, since I am not on the PC, it is impossible. If I do what you told me to activate that final geometry rotation option, the problem of the second one will be solved by leaving one facing outside the procedural platform Link to comment https://simtogether.com/forums/topic/2578-problems-with-a-procedural-plataform/page/3/#findComment-21841 Share on other sites More sharing options...
0 Trophies and Medals Ter160 8 Posted April 25, 2024 Author Share Posted April 25, 2024 On 4/20/2024 at 11:35 AM, Sjef61 said: In BP “end geometry” Tick box “ rotate end geometry” answer already given in BP example Rob. When you can, look at my last comment, I'm not in a hurry at all Link to comment https://simtogether.com/forums/topic/2578-problems-with-a-procedural-plataform/page/3/#findComment-21904 Share on other sites More sharing options...
0 Trophies and Medals Sjef61 2,535 Posted April 25, 2024 Share Posted April 25, 2024 I did that already. do not know wy is doesn’t works fore you. It works fine for Rob and me. both methodes works. Also with end caps. Link to comment https://simtogether.com/forums/topic/2578-problems-with-a-procedural-plataform/page/3/#findComment-21905 Share on other sites More sharing options...
0 Trophies and Medals Ter160 8 Posted April 25, 2024 Author Share Posted April 25, 2024 9 minutes ago, Sjef61 said: I did that already. do not know wy is doesn’t works fore you. It works fine for Rob and me. both methodes works. Also with end caps. I understand, I just need to send you the mesh + blueprint xml, I don't know what to do Link to comment https://simtogether.com/forums/topic/2578-problems-with-a-procedural-plataform/page/3/#findComment-21906 Share on other sites More sharing options...
0 Trophies and Medals Ter160 8 Posted April 25, 2024 Author Share Posted April 25, 2024 28 minutes ago, Ter160 said: I understand, I just need to send you the mesh + blueprint xml, I don't know what to do That or do you prefer a screenshot of the blueprint loft section xml of the procedural platform? Link to comment https://simtogether.com/forums/topic/2578-problems-with-a-procedural-plataform/page/3/#findComment-21907 Share on other sites More sharing options...
0 Trophies and Medals Sjef61 2,535 Posted April 25, 2024 Share Posted April 25, 2024 Read this answer from Rob again here above This is all you need to do Link to comment https://simtogether.com/forums/topic/2578-problems-with-a-procedural-plataform/page/3/#findComment-21908 Share on other sites More sharing options...
0 Trophies and Medals Ter160 8 Posted April 25, 2024 Author Share Posted April 25, 2024 24 minuten geleden, Sjef61 zei: Read this answer from Rob again here above This is all you need to do If it's already done, then will it be a mesh or blueprint issue? Although the capture is from the blender Link to comment https://simtogether.com/forums/topic/2578-problems-with-a-procedural-plataform/page/3/#findComment-21909 Share on other sites More sharing options...
0 Trophies and Medals Sjef61 2,535 Posted April 25, 2024 Share Posted April 25, 2024 The ramp it self is a normal scenery BP. What if you place that object in TSC? Link to comment https://simtogether.com/forums/topic/2578-problems-with-a-procedural-plataform/page/3/#findComment-21910 Share on other sites More sharing options...
0 Trophies and Medals Ter160 8 Posted April 25, 2024 Author Share Posted April 25, 2024 3 minutes ago, Sjef61 said: The ramp it self is a normal scenery BP. What if you place that object in TSC? Yes, the procedural plataform is loft section blueprint xml and ramp scenery blueprint, but I don't understand the last part of your comment. Link to comment https://simtogether.com/forums/topic/2578-problems-with-a-procedural-plataform/page/3/#findComment-21911 Share on other sites More sharing options...
0 Trophies and Medals Sjef61 2,535 Posted April 25, 2024 Share Posted April 25, 2024 can you place the ramp in "the world"? What do you see then? Link to comment https://simtogether.com/forums/topic/2578-problems-with-a-procedural-plataform/page/3/#findComment-21912 Share on other sites More sharing options...
0 Trophies and Medals Ter160 8 Posted April 25, 2024 Author Share Posted April 25, 2024 4 minutes ago, Sjef61 said: can you place the ramp in "the world"? What do you see then? I don,t understand Link to comment https://simtogether.com/forums/topic/2578-problems-with-a-procedural-plataform/page/3/#findComment-21913 Share on other sites More sharing options...
0 Trophies and Medals Sjef61 2,535 Posted April 25, 2024 Share Posted April 25, 2024 Link to comment https://simtogether.com/forums/topic/2578-problems-with-a-procedural-plataform/page/3/#findComment-21914 Share on other sites More sharing options...
Question
Ter160 8
I have just created a procedural platform but I don't know what has happened that does not appear in the TSC test
Screenshots:
Blueprint, loft section blueprint
Result in the TSC test, That's where the procedural platform should appear, I don't understand why it doesn't appear
Link to comment
https://simtogether.com/forums/topic/2578-problems-with-a-procedural-plataform/Share on other sites
Top Posters For This Question
45
18
10
9
Popular Days
Apr 17
35
Apr 25
17
Apr 18
11
Apr 20
10
Top Posters For This Question
Ter160 45 posts
Dutch TrainSimulations 18 posts
Sjef61 10 posts
Dwarsligger 9 posts
Popular Days
Apr 17 2024
35 posts
Apr 25 2024
17 posts
Apr 18 2024
11 posts
Apr 20 2024
10 posts
Popular Posts
Dutch TrainSimulations
I think loft does not appear in the test section.. try it in the normal editor.. edit: i tried it and loft does appear..so then i dont know whats wrong..
Ter160
Fixed desactivate the rotate end geometry option in the loft section blueprint: New result
Dwarsligger
I might have sounded a little harsh before, but it's kinda frustrating if I spend 8 posts explaining you the concept of flipping around, and you still don't understand. Just keep re-reading this
Posted Images
81 answers to this question
Recommended Posts
Create an account or sign in to comment
You need to be a member in order to leave a comment
Create an account
Sign up for a new account in our community. It's easy!
Register a new accountSign in
Already have an account? Sign in here.
Sign In Now